Hi everyone 👋
Welcome back to this week's issue
You are in a meeting, but you remember you need to have your competitive analysis prepared for a 4 PM call. Before today, you had two choices: you could try to get it done at your desk during lunch, or you could hope that someone else would get it done.
With the new feature, which was just released on March 17, 2026, called Dispatch by Anthropic, which is now available in Claude Cowork, you can pull out your phone, type in what you need to get done, put your phone back in your pocket, and go back to your meeting. By the time you sit back down at your desk, it is complete
That’s not a marketing promise, An X/Twitter user put it to the test, using it continuously for 48 straight hours, running over 60 task sessions, all of which came straight from his phone. His conclusion is unequivocal: it’s not Claude on your phone; it’s a command center – and that makes all the difference
What is Dispatch, Really?
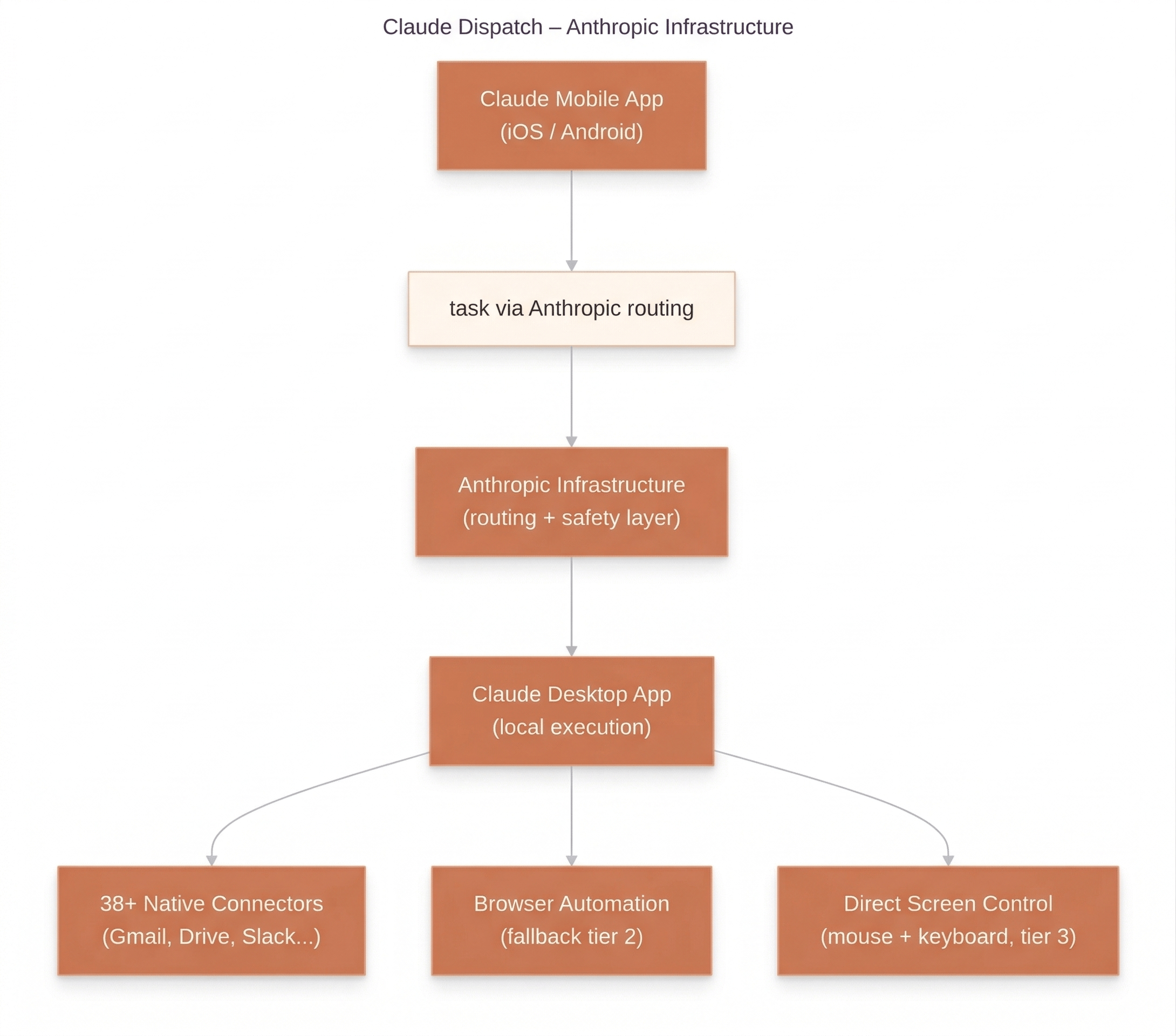
Dispatch is a new feature within Claude Cowork. It’s not a new product, not a new app. It’s a way for the Claude app on your phone and a Cowork session on your desktop to connect and share a single conversation thread. The phone sends the instructions. The desktop does the work. And then you’re left with the finished results.
The architecture is also intentionally simple: your desktop is your executor, your phone is your interface. All AI processing is done locally on your machine, not in the cloud, not on your phone. Claude also has access to all that you have already set up in Cowork—files, connectors, plugins, MCP servers—without any further setup on your mobile device.
The key word in this architecture is the word "persistent." It is not a new session every time the user opens the application. It is one conversation thread that is synced across both devices. The context is preserved. You can check in on the middle of the task, respond with a follow-up, or continue with what you were doing from either device.
Wietse Hage of AI Report showed this in action. He took his phone in the middle of the presentation and started typing away: "Find that pannacotta recipe that is somewhere as a PDF on my desktop." Claude searched tens of thousands of files on his home computer and found it. From his phone. While he was explaining it to the audience.
Architecture of Claude Dispatch

When you dispatch a task from your phone, Dispatch does not use a single agent, but dispatches to the appropriate environment depending on what the task needs. Development work, such as Claude Code, runs development tasks. Knowledge work, such as documents, research, analysis, file management, runs in Cowork. These sessions are displayed in their respective sidebars on your desktop. You can click in for more information, or you can wait for the result in the thread.
Claude sends you the result in a message: spreadsheet, memo, comparison table, and draft. You don’t watch every step. You delegate and come back. Push notifications inform you when the task is complete or when Claude needs your input to continue.
What it can access
Dispatch will inherit all that you have set up in Cowork. There is no need to set anything up specifically for mobile. If you have set up Gmail, Slack, Notion, and Google Drive on your desktop, all of that is also available with an instruction from your phone using Dispatch. Your desktop apps will also be accessible via computer use by Claude, if you have set up that permission.
Requirements
Requirement | Details |
Claude Desktop App | macOS or Windows x64, latest version, must be open and awake |
Claude Mobile App | iOS or Android, updated to latest version |
Plan | Pro or Max (Max has immediate access; Pro is rolling out gradually) |
Internet | Active connection on both devices |
Setting it up

Download or update Claude Desktop (claude.com/download)
Download or update the Claude mobile app
Open Cowork on either device and click 'Dispatch' in the left panel
Click 'Get started,' toggle on file access and the Keep Awake option
Click 'Finish setup' — your thread is now synced across both devices
The variety of tasks is extensive because Dispatch inherits the full feature set of Cowork. Users led sessions on content creation, competitive research, client communication, and file organization, all using his phone, while Claude did the execution using his desktop.
Some examples:
Commute Brief: "Pull last quarter's sales figures from the spreadsheet in my Projects folder and create a formatted performance report" – complete by the time you get to the office.
Inbox Triage: "Sum up my top 10 unread emails and flag any that are urgent" – complete during your commute.
Competitive Analysis: "Search our slack history for any mention of [Competitor] in the past 30 days and write up a summary" – complete before lunch.
File Organization: "Organize all the invoice PDFs in my Downloads folder by client and date" – complete while you're not at your desk.
Parallel Execution: You initiate two or three tasks at once from your thread. Each of them creates its own Cowork session. Your desktop is working on all of them at once.

While sub-tasks do eventually access your CLAUDE.md file, the point is that the orchestrator has already defined the prompt based on their own set of assumptions. It’s not until later that your context is available. This is an issue for teams and individuals who rely heavily on their CLAUDE.md file to maintain their tone, format, and other workflow rules.
Fix right now: Explicitly tell Dispatch to read your CLAUDE.md at the start of each instruction. Don't assume it knows your setup. Example: "Read my CLAUDE.md first, then draft the weekly client update using the email template defined there."
This is simply a limitation in the research preview and not an architectural flaw. They will correct this in days or weeks. Until then, it is advisable that you proactively include CLAUDE.md in your Dispatch messages.
Limitation | What It Means & Workaround | Impact |
Desktop must stay awake | Dispatch runs on your physical machine. If your laptop sleeps or Claude Desktop closes, all tasks stop. Enable the 'Keep Awake' toggle in Cowork settings. | HIGH |
No file picker on mobile | You can't browse or attach files from your phone. You must type folder paths explicitly. Tip: create short named shortcuts in CLAUDE.md for frequently used directories. | MEDIUM |
No file transfer to/from phone | Files Claude creates live on your desktop. To access them on mobile, sync via Google Drive or another cloud service you've connected as a Cowork connector. | MEDIUM |
CLAUDE.md not auto-loaded by orchestrator | The Dispatch orchestrator doesn't read your CLAUDE.md before framing sub-task prompts. Sub-tasks do read it — but by then the framing is already set. Fix: explicitly tell Dispatch to read CLAUDE.md at the start of each task. | HIGH |
One thread only | There's no way to start a new conversation or manage multiple threads. Everything lives in one continuous conversation. | LOW |
Pro plan rolling out gradually | Max plan users have immediate access. Pro plan access is being rolled out in waves — you may not see Dispatch yet even with an active Pro subscription. | LOW |
Placing the mobile interface in remote control of your desktop AI agent creates a chain of consequences. A command from your phone can instruct Claude to read, move, or delete files on your local disk, interact with connected services, control your web browser, and launch desktop applications. A mistake or malicious input Claude receives in mid-task can have consequences that are hard or impossible to reverse.
Anthropic's own documentation is unusually direct about this: "Only connect these agents if you're comfortable with what they could do, not just what you intend them to do."

Practical guidance from power users who've been testing this:
Start with files-only access. Add browser and then full computer use incrementally as you build trust with the system.
Use a separate work calendar for Claude — not your personal one. Think deliberately about what you share.
Know exactly how to revoke access quickly if something goes wrong.
Pre-configure only the connectors you actually need. Don't connect everything by default.
Wietse Hage from AI Report mentioned he hasn't enabled mouse and keyboard control yet — just file access. That's a reasonable starting posture for most users. The capability is there when you need it; you don't have to enable everything at once.
Dispatch is a feature of a larger architectural movement. Claude, Cowork, Web, and now Dispatch are all moving towards the same place. Claude reads them in every time – Code, Cowork, Web, Dispatch. Close one of them, switch devices, switch apps – the context is always the same.
The seams are still visible. Dispatch needs your PC awake. Scheduled tasks don't work in cloud sessions. Loop sessions expire after 3 days. Claude Code on the web can't render artifacts. Cowork has no native GitHub sync. But within a year, these surfaces come significantly closer. The teams building each one are clearly heading in the same direction.
For teams and individuals that invest in Claude workflows today, that’s the strategic takeaway from the Dispatch announcement. Develop your context in portable, surface-agnostic files. Let the surfaces evolve around them.
Conclusion
Dispatch is new behavior from an AI product. It’s not a chatbot in a different form factor. It’s not a chat interface on mobile. It’s not a walkie-talkie to a running desktop agent that uses your files, your apps, your integrations, and your calendar while you’re somewhere else.
It’s a research preview, and it shows. The CLAUDE.md orchestration gap, the folder path workaround, and the machine-must-stay-awake constraint are real-world issues that will ultimately restrict the number of people who can use it in an unencumbered fashion. However, the architecture is sound, and the real-world potential especially if you’re already heavily invested in a well-designed Cowork setup is huge.
The teams most likely to get value out of Dispatch right now are those who have already developed skills, commands, and CLAUDE.md files that make short instructions high-leverage. "Run the weekly report." "Draft the client update." "Review this PR with the standard checklist." If your system is well-organized, a simple text message is all you need. If not, Dispatch will highlight the problem more than anything else.
Anthropic Official Documentation
Assign tasks to Claude from anywhere in Cowork support.claude.com/en/articles/13947068-assign-tasks-to-claude-from-anywhere-in-cowork
Thanks for reading.
— Rakesh's Newsletter


